阴阳师超鬼王现已上线,每日都会更新特攻buff式神,但是不少大人还不清楚第一天阵容怎么搭才能快速吃满鬼王,那么下面小编就为各位大人带来阴阳师超鬼王第一天阵容攻略。

阴阳师超鬼王第一天阵容怎么搭
一、day1通用阵容
1、第一天125%特攻式神
sp红叶、天照、小山风。
2、150%特攻式神:sp姑姑、大天狗、小姑姑、丑女。
3、式神平替:
丑女150%加成不动,没有小伊可以换为清姬,大缘可借,没有天照那么大天狗和大姑姑输出也不俗。


二、难·鬼王阵容推荐


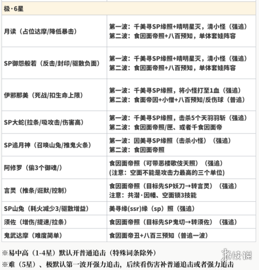
三、极·鬼王阵容推荐




四、阵容表格一览


以上内容就是关于阴阳师超鬼王第一天阵容的攻略了,希望能帮助到各位小伙伴,获取更多攻略请关注有乐数据恢复网。