对于社恐的小伙伴们来说,在和陌生人或者朋友交流的时候不知道怎么回复还是很尴尬的,但近日有人在微信,抖音上分享了玩能回复模板,小编试了一下真的是很有用的,下面就和小编一起来看看这个万能回复聊天背景图。
抖音、微信万能回复聊天背景图高清版分享
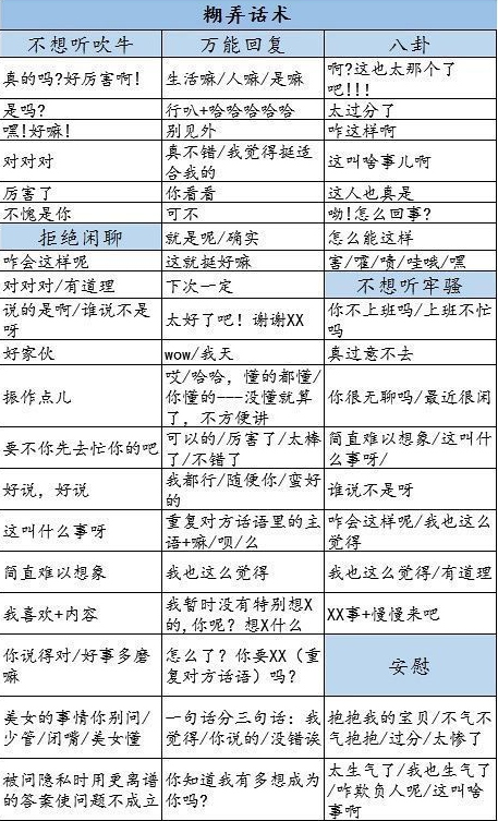
最近抖音,微信上面的那个万能聊天回复背景图火了,真的是解我所需!当你不知道怎么回复的时候看一下这个背景图就知道了。万能的回复公式提供给你,抖音万能聊天回复背景图高清图片已经找到了,大家快点来这里取图吧!

万能的糊弄话术,适合于任何的社恐场景,小伙伴们可以了解起来。







社恐的表现
1、长时间宅在家里不愿出门,不喜欢和人接触甚至不愿外出吃饭。
2、脑海里充满各种想象,内心世界可以很丰富, 然而展现出来的却是冷漠的距离感。
3、聚会场合常常是他人聊得热火朝天,却插不进话题而只能看着别人。
4、非常寂寞却仍然拒绝许多人的邀请,觉得宅在家里是最舒适自在的事。
5、跟人说话时眼神不敢碰上对方,认为很尴尬所以经常闪躲。
6、入职新的公司不愿结识新同事。
7、从来不主动联系过去的同学朋友,对于别人的主动联系也不知如何应付。
8、跟陌生人交流容易成话题终结者,没什么话题聊。