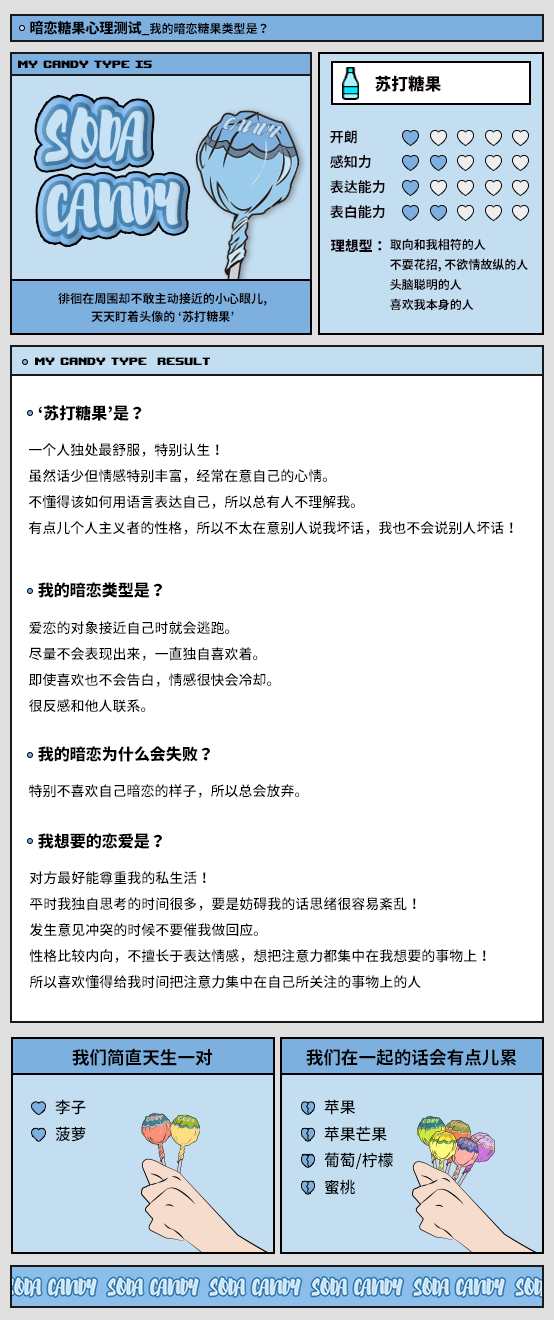
暗恋糖果心理测试在哪?暗恋糖果心理测试是近期特别火热的题目,共有12道题,接下来就让游侠小编带大家一起了解一下这些题目答案及测试地址吧。

暗恋糖果心理测试
一、测试地址

生活服务 | 10MB
测试你的暗恋对象是谁
下载
二、测试题目
1.朋友们口中的我是?
比较被动,很安静
活泼开朗,表达自己的想法时很有信心!
2.新学期开学啦!一个朋友坐在你身旁,你会?
朋友先打招呼之前不会主动问候。
会主动先跟朋友打招呼。
3.被拉去朋友喜欢的异性面前交谈。
一起愉快地聊天。
很害羞的你保持安静,尴尬地微笑。
4.想喜欢的人时我会?
哇…和他在一起的话一定要做这个做那个~啊~好心动!
思考这段恋情是否现实?
5.陷入爱河的我,看待世界时?
比起现实更专注自己的世界,会展开想象幻想未来。
‘山是山,水是水’ 看起来都一样。
6.约会时肚子饿了,这时发现了一家饭馆。
哇塞,这里一看就不错,味道好棒呀。
评论看起来还不错!那就这里了!
7.生气时我的第一个反应是?
理性地说自己为什么生气。
愤怒逼心,眼泪先出来。
8.喜欢的人陷入困境时。
提出比较现实的解决方案并给对方加油打气。
理解对方并给予精神上的支持。
9.和喜欢的人聊天时我会?
和对方对话的时候给与相应的反应并产生共鸣。
通过提问了解对方,越来越好奇。
10.突然氛围聊起济州岛!济州岛走起吧!
详细地计划每天的日程机票订好啦~!
认为计划几乎完成了。
11.更接近我的类型是?
虽然自己认为知道自己的东西在哪儿,但突然找起来的时候却找不到…
擅长于整理整顿,知道自己的东西在哪里,很快能找出来。
12.准备向喜欢的人表白时。
看情况行事,直接表白。
做好一切准备,抓住表白的最佳时机。

以上就是今天给小伙伴们带来的暗恋糖果心理测试,希望大家喜欢。